摘要
中国新型政党制度确立75年以来,在动态演进中更加成熟定型,体现了历史规律性、结构科学性与治理有效性的有机统一。具体而言,这种“更加成熟定型”的发展逻辑既体现在推进制度的规律性运行、建设和深化上,也体现在其在国家政治社会关系中结构的科学和稳定上,更体现在治国理政中其所彰显出的强大生命力和治理效能上。厘清中国新型政党制度更加成熟定型的内在逻辑,具有重要的理论价值与现实意蕴,既为建立健全中国新型政党制度的理论体系和话语体系提供重要支撑,也为新时代坚持好发展好完善好中国新型政党制度提供理论指导。
关键词:中国新型政党制度;政治创造;更加成熟定型;治国理政;制度效能
制度优势是一个国家最大的优势。中国新型政党制度自确立75年以来,在动态演进中不断地趋于成熟定型,这种“成熟定型”既体现在推进制度的规律性运行、建设和深化上,也体现在其在国家社会关系中结构的科学和稳定上,更体现在治国理政中其所彰显出的强大生命力与治理效能上。党的十九届四中全会强调,推动各方面制度更加成熟更加定型,把我国制度优势更好转化为国家治理效能。“更加成熟定型”也意味着制度不是“骨感”单一的架构,而是“骨肉”融合的制度体系的建构与健全。党的二十大报告指出,要发挥我国社会主义新型政党制度优势。理顺中国新型政党制度更加成熟定型的内在逻辑,具有重要的理论价值与现实意蕴。
一、历史逻辑维度:中国新型政党制度在制度发展中规律更加清晰
政党制度是国家政治制度的重要组成部分,并在其中起关键性作用。“一个国家实行什么样的政党制度,是由这个国家的历史传统和现实国情决定的。”中国共产党领导的多党合作和政治协商制度,是中国的一项基本政治制度,“是从中国土壤中生长出来的新型政党制度”,具有深厚的历史根脉。新型政党制度确立75年来,中国共产党持续推进制度发展,使新型政党制度建设在理论与实践上展示出内在的历史规律性。
(一)社会主义革命和建设时期,明确多党合作基本方针,开启中国新型政党制度的规律性运行
历史和实践都生动地证明,一党制和多党制都不适合中国的国情,中国共产党领导的多党合作和政治协商制度才是正确的选择。中国新型政党制度形成于协商筹建新中国的伟大实践中。1948年4月30日,《中国共产党中央委员会发布纪念“五一”劳动节口号》指出:“各民主党派、各人民团体、各社会贤达迅速召开政治协商会议,讨论并实现召集人民代表大会,成立民主联合政府。”“五一”口号的发布奠定了中国共产党领导的多党合作和政治协商制度的基础。1949年9月21—30日,中国人民政治协商会议第一届全体会议顺利召开,中国共产党领导的多党合作和政治协商制度得到正式确立。至此,区别于国民党一党专政和多党林立旧式政党制度的中国新型政党制度,拉开了规律性运行的序幕,开始按照一定的内在逻辑发展。
民主党派的“去”或“留”,事关中国新型政党制度的组织基础
民主党派的“去”或“留”,是新中国成立初期新型政党制度发展面临的重要问题。中华人民共和国成立后,部分民主党派认为争取民主的任务已然完成,各党派便没有存在的必要。一时之间,民主党派面临着“去”或“留”的大问题,这引起了中共中央的重视。1949年11月2日,针对农工民主党召开的第五次全国干部会议上部分代表提出“光荣结束党的任务”、意欲解散本党的意见,周恩来亲临会议指出:“一个革命政党不必害怕自己消灭,但农工民主党还没有到这个时期,它还有它的历史任务,不能让它无疾而终。”毛泽东对民主党派继续存在和发展的态度也是一贯的。1950年2月,毛泽东针对这一问题对各民主党派强调:“民主党派不能取消,不但要继续存在,而且还要继续发展。”毛泽东在同中共中央统战部负责同志交谈时,以生动的比喻形式破除了中共党内认为民主党派作用微弱的错误观点,强调民主党派在新中国建设中的重要作用,指出从长远和整体看必须留住民主党派。在同年3月召开的第一次全国统战工作会议上,毛泽东指出:“要充分看到民主党派的作用……民主党派和民主人士是联系资产阶级、小资产阶级的,从他们的背后联系看,就不是一根头发,而是一把头发,就不可藐视。”毛泽东高度重视民主党派在新中国建设中的重要作用和价值,要求各民主党派致力于“团结一致为国内建设和国际和平共同努力”,基于民主党派性质的变化强调指出“共产党的寿命有多长,民主党派的寿命就有多长”。
2.民主党派组织的“质”与“量”,关系中国新型政党制度的运行品质
中国新型政党制度是实体性制度,在这一制度结构中,中国共产党的领导是重要政治保障,民主党派的组织力量同样不可或缺,直接关系到新型政党制度的运行质量。新中国成立初期,民主党派的“解散风波”过后,民主党派格局发生了巨大变化。1949年11月,中国国民党民主派第二次全国代表会议决定,民革、民联、民促和其他爱国民主分子统一成为中国国民党革命委员会;新民主主义青年团改名为中国共产主义青年团,转为群团组织发展,不再具备党派性质;加之中国人民救国会的解散,参加第一届政治协商会议的14个民主党派变为8个,与中国共产党、无党派人士一起形成了中国新型政党制度中的多党合作的基本格局。在多党合作的格局确定之后,发展民主党派力量成为多党合作的重大议题。1951年1月召开的第二次全国统战工作会议,专门把民主党派组织发展作为一项重要议题进行了讨论。毛泽东在听取这次会议汇报时说:“去年说要巩固,今年说要发展……因为社会上有民主党派的阶层和人物存在,所以就应当发展。”中共中央先后制定和颁布了《1951年协助各民主党派发展党员的建议》《关于民主党派工作的决定》等系列重要文件,支持和帮助民主党派发展组织和人数,“到1953年4月,民主党派成员达到32000人,较之1950年底的11000人,发展了2倍”。不言而喻,民主党派组织成员的发展必须兼顾“质”与“量”,这直接关系到中国新型政党制度的运行品质。
3.多党合作基本方针的确立与否,关乎中国新型政党制度的建设方向
1956年我国社会主义改造基本完成,标志着社会主义制度基本建立,各民主党派赖以存在的阶级基础逐步消失,民主党派的去留问题再一次在中共党内引起了一定范围的讨论。毛泽东在《论十大关系》中指出:“究竟是一个党好,还是几个党好?现在看来,恐怕是几个党好。不但过去如此,而且将来也可以如此,就是长期共存,互相监督。”这一论述着重强调了民主党派在中国存在的必要性,也是中国共产党首次提出多党合作的基本方针。1956年9月,刘少奇在党的八大的政治报告中,再一次强调了多党合作的基本方针,即“应当采取共产党和各民主党派长期共存、互相监督的方针”。党的八大通过的《中国共产党章程》在总纲中也明确了中共同各民主党派的关系,即“党必须从各方面巩固工人和农民的兄弟联盟,巩固一切爱国力量的统一战线,巩固同各民主党派和无党派民主人士长期合作的关系”。可以看到,中国共产党通过党内法规的方式,以制度的形式将多党合作的方针固定下来,同时制定了相应的方针政策,为中国新型政党制度的长期运行指明了方向遵循、提供了重要保障。
(二)改革开放和社会主义现代化建设新时期,丰富发展方针与细化安排,推进中国新型政党制度的规律性建设
历史制度主义强调制度发展过程中的路径依赖和政治结果的多元动因,强调过去对现在的影响,即前一阶段的政策选择往往会决定和影响着后一阶段的政策方案。中国新型政党制度发展于社会主义革命、建设、改革的伟大进程。在社会主义革命和建设时期,中国共产党充分肯定了民主党派在中国革命和建设中的作用,明确民主党派应长期存在并发挥政治监督和反馈不同阶级阶层意见的作用。改革开放以来,党和国家的中心工作转移到经济建设上来,中国共产党对民主党派的定位和职能要求也相应地转变到推进经济社会发展方面。中国共产党对新型政党制度运行的方式与质量进行了深刻的剖析与反思,从而全方位地推进制度的规律性建设。
从“八字方针”到“十六字方针”:多党合作制度的恢复和发展
“文化大革命”期间,党和国家的各项事业遭受严重破坏,中国共产党领导的多党合作和政治协商制度也受到严重冲击。1978年2月,全国政协五届一次会议和五届全国人大一次会议召开,有100名民主党派、无党派民主人士代表参加,这标志着经历了十多年风雨曲折后我国多党合作制度迈入正常运转的新的历史时期。1979年6月15日,邓小平在全国政协五届二次会议《新时期的统一战线和人民政协的任务》开幕词中,明确了民主党派的性质和地位,指出新时期民主党派“已经成为各自所联系的一部分社会主义劳动者和一部分拥护社会主义的爱国者的政治联盟,都是在中国共产党领导下为社会主义服务的政治力量”。长期坚持中国共产党领导的多党合作,“是我国具体历史条件和现实条件所决定的,也是我国政治制度中的一个特点和优点”,这对“在四项基本原则的指引下,实行互相监督,充分发扬社会主义民主,加强社会主义法制,对于增强和维护安定团结,共同搞好国家大事,是十分重要的”。1982年9月党的十二大报告在“长期共存、互相监督”基本方针的基础上,进一步指出“要继续坚持‘长期共存、互相监督’,‘肝胆相照、荣辱与共’的方针”,更加明确了中国共产党与各民主党派开展长期合作的基本方针原则。
2.从“党的主张”到“国家意志”:基本政治制度地位的确立
在明确了民主党派在新时期的政治身份、政治功能和多党合作的基本方针后,如何保证中国共产党领导的多党合作和政治协商制度长期有效运行,成为中国共产党思考的重点。1986年4月,《中共中央统战部关于新时期党对民主党派工作的方针任务的报告》从历史、理论和现实多个角度阐明了中国共产党领导的多党合作的重大历史作用,指明“民主党派不仅是统一战线工作的对象,更重要的是开展统战工作、促进祖国统一、进行四化建设的一支重要依靠力量”,强调了发展党领导的多党合作要坚持“长期共存、互相监督,肝胆相照、荣辱与共”的基本方针。1989年12月底,中共中央印发的《关于坚持和完善中国共产党领导的多党合作和政治协商制度的意见》明确规定:“中国共产党领导的多党合作和政治协商制度是我国一项基本政治制度。”该意见首次明确提出了民主党派“参政党”的政治定位,强调民主党派应发挥“参政和监督的作用”。中国共产党以制度建设的方式,保障了多党合作的制度化运行。1993年,八届全国人大一次会议通过《中华人民共和国宪法修正案》,在宪法序言中增加“中国共产党领导的多党合作和政治协商制度将长期存在和发展” 的内容。中国共产党领导的多党合作和政治协商制度作为一项基本政治制度,在国家宪法中得到确立,为保障中国新型政党制度长期稳定地发挥作用、推动党和国家事业发展,提供了坚实的法律基础和制度保障。
3.从“相关要求”到“出台系列指导意见”:制度安排的细化完善
中国新型政党制度的制度化必须有一定的规范和程序作保证才能实现。新世纪以来,中国新型政党制度的制度化建设愈发完善。新世纪伊始,江泽民就强调:“我们必须充分认识这项基本政治制度的优越性,把它坚持好、完善好、落实好。”他指出各民主党派的政治身份是“同共产党亲密合作的友党和参政党”,并明确各民主党派的基本职能是与中国共产党“在国家重大问题上进行民主协商、科学决策”“互相监督”。2005年2月出台的《中共中央关于进一步加强中国共产党领导的多党合作和政治协商制度建设的意见》,是新世纪新阶段坚持和发展中国共产党领导的多党合作和政治协商制度的纲领性文件。该意见重申了中国共产党领导的多党合作和政治协商制度是我国一项基本政治制度,“是具有中国特色的社会主义政党制度”。2007年11月发布的《中国的政党制度》白皮书指出“中国多党合作制度创立了一种新型的政党制度形式”,并系统梳理了多党合作制度的发展历程、政治地位和重要作用。此外,《中共中央关于加强人民政协工作的意见》《中共中央关于加强新形势下党外代表人士队伍建设的意见》等党内规范性文件的出台,从具体内容层面细化制度安排,为中国新型政党制度的长期运行提供了重要保障。
(三)中国特色社会主义进入新时代,注重理论阐释和制度设计,深化对中国新型政党制度的规律性认知
党的十八大以来,以习近平同志为核心的党中央,着眼于实现党的依法、科学、长期执政以及实现中华民族伟大复兴,强调中国共产党领导的多党合作和政治协商制度“是有利于国家发展、民族振兴、社会进步、人民幸福的基本政治制度”。中国共产党从理论阐释和制度设计两大方面,多层次、多角度深化对中国新型政党制度的认识,在新时代新征程上不断发挥中国新型政党制度的显著优势,逐步深化对中国新型政党制度的规律性认知。
提炼制度自身的鲜明特质,深化理论演进的规律性认知
新时代中国共产党对中国新型政党制度发展研究取得了重大理论成就,中国新型政党制度自身的鲜明特质与独特优势逐步得到彰显。2018年3月4日,习近平总书记在全国政协十三届一次会议民盟、致公党、无党派人士、侨联界委员联组会上指出:“中国共产党领导的多党合作和政治协商制度作为我国一项基本政治制度,是中国共产党、中国人民和各民主党派、无党派人士的伟大政治创造,是从中国土壤中生长出来的新型政党制度。”这一重要论述首次正式提出了“新型政党制度”,强调了这一制度的独特性和重要性,并从“三个新就新在”与“三个有效避免”的层面,阐明了中国新型政党制度区别于旧式政党制度以及西方政党制度的鲜明特质与独特优势,深化了对其理论演进的规律性认知。在党的二十大报告中,习近平总书记将中国新型政党制度与最广泛的爱国统一战线相联系,强调:“发挥我国社会主义新型政党制度优势,坚持长期共存、互相监督、肝胆相照、荣辱与共,加强同民主党派和无党派人士的团结合作,支持民主党派加强自身建设、更好履行职能。”中国新型政党制度的基本原则是一贯的,是在制度的发展完善的历史进程中不断经受检验而巩固下来的。当然民主党派作为中国新型政党制度的重要构成主体,必须加强自身建设。2019年5月出台的《关于加强中国特色社会主义参政党建设的意见》,提出要加强中国特色社会主义参政党建设,要求民主党派作为参政党发挥好参谋、好帮手、好同事的作用,形成强大的组织合力,为国家治理现代化提供智慧和建议。2021年6月发布的《中国新型政党制度》白皮书,全方位地总结分享长期以来特别是中共十八大以来中国新型政党制度建设取得的重要成果和成功经验。
2.健全制度建设的体系架构,强化实践发展的规律性指导
新时代以来,中国共产党深化对中国新型政党制度的规律性认知,重点体现为注重健全制度建设的体系架构,强化实践发展的规律性指导。一方面,以党内法规的形式完善中国新型政党制度的制度建设。2015年9月,中共中央印发《中国共产党统一战线工作条例(试行)》,中国共产党领导的多党合作和政治协商制度被纳入其中。该条例再次明确了“中国共产党同各民主党派实行长期共存、互相监督、肝胆相照、荣辱与共的基本方针”,强调了“民主党派是接受中国共产党领导、同中国共产党通力合作的亲密友党,是中国特色社会主义参政党”的政治定位。这是中国共产党关于统一战线工作的第一部法规,为新时代党的统战工作提供了基本遵循。2020年12月,中共中央修订发布《中国共产党统一战线工作条例》。新条例明确了中国共产党领导的多党合作和政治协商制度是“中国特色社会主义新型政党制度”的制度定位,强调了民主党派是“中国共产党的好参谋、好帮手、好同事”的身份地位。另一方面,在社会主义协商民主制度中完善中国新型政党制度。2015年2月,中共中央印发《关于加强社会主义协商民主建设的意见》,将政党协商放在七种协商渠道的首位,要求“发挥中国特色社会主义政党制度优势,坚持长期共存、互相监督、肝胆相照、荣辱与共,加强中国共产党同民主党派的政治协商,搞好合作共事,巩固和发展和谐政党关系”。同年12月,中共中央办公厅印发了《关于加强政党协商的实施意见》,明确政党协商是“中国共产党领导的多党合作和政治协商制度的重要内容”,强调“巩固发展和谐政党关系” 。新时代政党协商注重加强中国共产党与民主党派间的联系,通过会议、约谈、书面协商等方式,完善协商制度机制、提升协商实效性,更好发挥我国新型政党制度效能,构建和谐党际关系。值得注意的是,经过七十多年的发展,中国新型政党制度日渐成熟,为当代世界政党政治的发展贡献了中国智慧,也成为人类政治文明的新模式。习近平总书记强调,要“发挥我国社会主义新型政党制度优势”“构建新型政党制度理论体系和话语体系”。
总之,中国新型政党制度自确立以来的持续体系化建设,使其在理论与实践中更加成熟。
二、结构逻辑维度:中国新型政党制度在国家政治社会关系中结构更加科学
“政党是把一端架在社会,另一端架在国家的桥梁。”西方学者倾向于从社会学方法、制度主义方法和竞争方法三个角度来解释政治制度的不同。然而,政党制度的实质在于不同政党之间以一定的程序方式和制度规范,构成政党与政党之间、政党同国家政权之间、政党同社会之间的相互关系结构。基于中西政党制度比较视域而言,中国新型政党制度在国家政治社会关系中结构更加科学。这一点可从政党与政党关系、政党与社会关系、政党与政权关系三个维度展开分析。
(一)突破以“竞争对立”为主的西式模式,建立起“领导—合作”型的中国特色关系模式
从政党与政党关系来看,中国新型政党制度的更加成熟定型体现出鲜明的“中国特色与独特性”,其更深层次的理论逻辑在于政党制度构建维度中“和而不同”的稳定结构对“合法反对”的不稳定变化结构的超越。中国新型政党制度以“共产党领导、多党派合作,共产党执政、多党派参政”为特征,有效地避免了一党缺乏监督和多党恶性竞争的弊端,进而实现了对世界政党政治格局中以“竞争—对立”为主的西式模式的突破,以及对于世界政党制度划分的类型学的创新。
产生基础的稳定性:“一致性”对“异质性”的超越
西方的“竞争—对立”型政党关系植根于西方的文化价值体系,产生并发展于议会不同政治派别的党争之中,根本上取决于其背后利益集团的倾向与主张。西式政党关系产生基础的不稳定性植根于“个人主义、自由主义”至上的文化价值体系。在这种异质性文化价值导向下,政党关系本身就有着冲突的基调,以竞争对立为主要特质,即便是有合作也是基于短期的共同利益,其本质关系仍是以“竞争—对立”为主导。同时,西方国家政党背后利益集团的博弈直接导致各个政党奋斗目标的异质性。竞争对立的政党关系呈现为“你死我活、非此即彼”的不稳定状态,党派之间不存在共同致力于国家发展的一致性的奋斗目标,仅仅是基于利益集团的目标导向,由此使得政党关系的产生基础呈现出不稳定性的特征。
相较于西方国家,中国的“领导—合作”型政党关系植根于中国优秀传统文化,产生并发展于中国革命、建设、改革与发展的各个时期,具有深厚且牢固的产生基础。这种稳固性主要体现在:一是历史基因的传承性。源远流长的中华文化中的“大一统”传统,以及“天下为公、以民为本、和合共生、求同存异”的历史基因,为中国特色的政党关系提供了丰富的历史文化滋养。二是奋斗目标的一致性。在长期的实践中,中国共产党领导和团结各民主党派同心同德、齐心协力,逐步形成了团结和谐的新型政党关系。在革命年代,中国共产党与各民主党派风雨同舟、齐心协力,共同致力于建立新中国的奋斗目标;在建设、改革与发展的不同时期,两者共同致力于实现中华民族伟大复兴;尤其是进入新时代以来,中国共产党重视发挥各民主党派在国家政治和社会生活中的重要作用,尊重、维护和照顾同盟者利益。各民主党派、无党派人士积极参政议政、建言献策,共同致力于中国特色社会主义事业的全面发展。
2.运行方式的合理性:“团结协商”对“零和博弈”的突破
西方在政党关系的运行方式上呈现出“零和博弈”的典型特质。作为“部分的政党”的西方政党,党派利益高于一切利益,党派利益是决定政党关系竞争还是合作的关键因素,国家利益、民众利益与社会利益均被置于党派利益之后。政党要通过争取选民选票或者议会席位来实现党派的利益主张,正如艾伦·韦尔所言,“政党为获得大众选民的选票彼此之间必须定期展开竞争”。而在总量既定的情况之下,就必然会存在“此消彼长”的恶性竞争态势,无论对于政党还是对于整个政治系统而言,都不是最好的结果。值得注意的是,无论是在一党专政型政党关系还是在两党制、多党制的竞争型政党关系下,竞争对立、零和博弈的党派斗争,直接导致决策施策的不连贯性与不稳定性,以及“否决政治、议而不决、决而不行、为了反对而反对”的运行方式,进而造成政党政治的不稳定性。政治极化、政治腐朽以及短视政治现象也由此产生或加重,反过来又会形成新一轮的恶性党争。
中国的政党关系呈现出“团结协商、合作和谐”的典型特质。一是团结协商的长期性。“五一”口号发布后迅速得到了各民主党派和无党派人士的公开支持,这也标志着他们开始自觉接受中国共产党的领导,由此正式拉开了团结协商的序幕。历史和实践都充分地证明,多党合作绝非权宜之计,而是要长期坚持的,中国共产党与各民主党派之间是“长期共存、互相监督,肝胆相照、荣辱与共”的政党关系。《中华人民共和国宪法》规定:“中国共产党领导的多党合作和政治协商制度将长期存在和发展。”在中国共产党的领导下,各民主党派通过“一个参加三个参与”,共同围绕政权建设、国家发展展开合作协商。二是合作和谐的聚合性。中国特色的政党关系打破了西方主导下的政党制度的分类模式与方法,作为“整体”和“公权力”代表的中国共产党,没有任何仅代表共产党组织的私利。中国共产党和各民主党派的根本利益都是要实现国家富强、民族复兴与人民幸福,在这一根本利益一致性的基础之上,合作和谐的政党关系能够为集中力量办大事提供强大的聚合支撑。
(二)区别于“分裂分化”为主的西式特质,形成了“整合凝聚”式的中国特色关系模式
从政党与社会关系来看,中国新型政党制度的更加成熟定型体现为“整合凝聚”对“分裂分化”的超越。政党或产生于社会或产生于议会,但都需要一定的社会基础,选举和历史承认是社会授权的两种方式。现代政党都离不开现代社会,需要扎根现代社会,从现代社会汲取资源,获得支持。区别于“分裂—分化”为主的西式特质,中国新型政党制度在政党与社会关系维度,有效避免了旧式政党制度囿于党派利益、阶级利益、区域和集团利益决策施政导致社会撕裂的弊端。其代表的社会组织力量更加多元化,同时其社会代表性也更加持久和广泛。
社会力量的多元化:以“社会整合”代替了“社会分裂与异化”
西方政党政治视域下政党是社会分裂与异化的助燃剂。一方面,西方政治是选举政治,面对社会群体的利益诉求,政党则是突出回应性,通过策略性地选择政治纲领,使得自己的政治诉求最大化,以吸引最大多数的选民。政党与社会的关系直接影响到政党的社会生存基础,政党需要依托社会选民手中的选票进入议会或者获得议会中的多数席位,进而掌握政权,获得合法性。然而,在党派利益高于一切的西方政党政治生态之中,每一个政党基于自身党派利益优先的根本考量,会通过一系列的经济手段、政治宣传、文化鼓吹等方式,争取党派背后的社会力量,带来撕裂社会的弊端。另一方面,西方政党本身只是工具,不是国家价值的载体和象征,无法对多元化、碎片化、民粹化社会中的诉求进行有效的价值整合。尤其是在多种复杂的社会思潮的裹挟与影响,以及各种个人主义、民粹主义与反社会的思潮盛行下,多元的社会利益群体之间会产生利益竞争、利益摩擦、利益冲突甚至利益对抗,进而造成社会矛盾的激化与大规模反社会运动的爆发,加速社会的分裂与异化。
与之不同的是,中国政党政治模式下政党是社会整合与协调的调节剂。一方面,在中国政治结构中,政党与多元化的社会力量相联系,能够实现利益代表的广泛性,有效地避免了类似于西方国家的社会分裂,能实现有效的社会整合与利益表达。中国共产党是代表最广大人民根本利益的政党,这种代表性是历史与实践所授予的。各民主党派都联系着相应的阶层与群体,中国八个民主党派都联系和代表着特定的社会成员,他们是经济、社会、教育、科技、医疗、文化、卫生、出版、法律等不同领域的人士。另一方面,一国的政党制度,从根本上讲,不取决于社会分化与转型所形成的政党规模与数量,而是取决于国家以及国家与社会互动的结果。在中国,政党是一定阶层和社会团体的利益代表,是寻求多元的、广泛的社会利益的组织,政党不是分裂社会的利器。中国共产党和各民主党派所代表和联系的社会组织、社会力量,都是坚决拥护中国共产党的领导,维护社会和谐、政治稳定的重要力量。
2.代表社会的稳定性:“历史与人民的长期授权”超越了“代议制的临时性授权”
在西方政党政治格局中,政党代表社会力量的利益是基于代议制的临时性授权,其社会代表性具有不稳定性与不连续性。具体而言:一是所代表社会力量在结构组成上的不稳定性。在西方政党政治中,政党既是民主的结果,又是民主的工具,这是西方民主政治的底色。西方政治是典型的选举政治,基于选举政治的“代表—授权”而以选民为基础,选民来自于不同的社会结构。每次总统选举或者议会选举期间,政党要想在选举中获胜就需要最大限度地争取选民。同时,基于社会发展与选民政策偏好的变化以及新的社会力量的出现,西方政党首要的任务是推动选民形成政策偏好,然后“通过极度简化选民的各种选项,把他们组织起来”,进而实现组织结构与政权结构层面代表人的双重变化,因此呈现出不稳定性。二是所代表社会力量在时间维度上的不连续性。基于选举政治基础之上的代议制,要在时间周期上实现更替,各政党之间呈现的是竞争的博弈态。对于政党而言,选票和席位高于一切。杜鲁门曾断言:“美国政党在通常情况下是一种动员投票(最好的情况下也不过是多数选票)的工具。”亨廷顿也指出,“民主的第一个标准是两个政党之间公平而公开地竞争选票”。政党作为社会特别群体的代表的连续性在减弱,公众舆论对于政党的承诺和信任也日趋虚弱。在这样的一种政党政治生态之下,不会存在长期的固定的执政党,政党间的竞争与斗争是主流。这也必然会导致西方政党所代表的社会力量在时间维度上的不连续性。
相比较而言,在中国政党政治格局中,政党代表社会力量的权益是基于长期的历史与实践而来的,是历史与广大人民给予的代表权,政党的社会代表性更具广泛性与规律性:一是求同存异的包容性。社会是一个巨大的利益复合体与各种思潮的聚集地,中国新型政党制度彰显出合作、参与、协商的基本精神和团结、民主、和谐的本质属性,突出凝聚共识与尊重少数人少数团体的利益相结合,有效地避免了不同社会利益群体之间的对立与对抗,呈现出极大的包容性。二是选举协商的稳定性。中国新型政党制度体现了选举民主与协商民主的统一,在这种制度之下,不需要竞争性的处理方式,不存在对抗性的社会组织与社会力量,更不存在基于不同社会力量以分裂和抢夺政权为主要目的的政党。中国共产党领导的多党合作和政治协商制度,通过党派协商以及各种组织化制度化的方式,为广泛多元的社会力量参与治国理政提供了制度化路径与平台,彰显出制度的灵活性与足够的弹性。故而,在中国新型政党制度有力整合下中国的政党和社会的关系更加稳定。
(三)打破以“分权制衡”为主的西式导向,建构了“执政—参政”型的中国特色关系模式
毋庸置疑,政党是力求夺取政权或维持政权的政治组织。一个政党成为执政党之后,才能将政党意志与国家政策有效结合,实现“政治”和“行政”的有机统一。古德诺认为:“政治是国家意志的表达,行政是国家意志的执行。”从政党与政权关系而言,中国新型政党制度的更加成熟定型体现在对西方政党政治以“分权制衡”为根本目的导向的突破,建构了以“执政—参政”为主要特质的、中国特色的政党与政权的关系。
1.政党与国家制度建构:“向心式的执政参政”有效地避免了“离心式的分权制衡”的短视政治弊端
西方政党制度是“离心式”分权制衡的制度建构。在西方的政党制度中,党派利益高于国家利益,各个政党共同致力于政权建设与国家发展的景象,也只会是基于党派共同利益的短暂政治现象,其制度建构的核心并不固定,呈现出不稳定性与不连续性。这具体表现为“仅限于眼前利益”的短视政治,选举与选票直接关系着政党能否获得政权,是否能拿到将党派利益转化为国家意志的“入场券”。西方政党通过选举把政党领袖及成员输入政权机构,以尽可能控制立法权、司法权与行政权;在野党则意图通过扩大议会席位来制衡行政权。不同于中国新型政党制度,西方政党本能性地将国家利益置于党派利益之后,由此在争取选民与选票期间对民众乱承诺假承诺,玩弄政治权术;即便是当选为执政党,往往会优先实现本党派及其背后的利益集团的利益诉求,对民众的政治诺言将会变成“空头支票”,导致制度建构与政策主张中的短视政治,也就必然会导致西方政党制度在组织架构、价值取向、运行机制上的困境,进而导致施策决策的不稳定性与不连续性,影响政权稳定与国家发展进程。
值得注意的是,中国新型政党制度是“向心式”执政参政的制度建构。这一制度是基于历史与现实的客观发展与人民利益选择的制度模式,有利于维护政权稳定与国家发展。“向心式”的“心”即为共同的奋斗目标,实现中华民族伟大复兴是中国共产党和各民主党派的共同目标。在中国共产党的全面领导下,中国共产党既是领导核心,又是组织核心。党的领导与执政核心地位并非排他性的。习近平总书记指出:“处理好党政关系,首先要坚持党的领导……不断改进和完善党的领导方式和执政方式。”在这种全面领导体制之下,执政党深度融入政府体系,形成了党政一体的复合型治理结构。一方面,中国共产党通过从中央到地方的各级党委、党组以及党组织依托党管干部原则进行直接领导;另一方面,党的全面领导也体现在党员通过当选为各级人大代表,在各级国家权力机关,即立法、行政、司法、监察等政府部门中担任职务等形式,以及党组织向国家政权机关推荐领导干部等方式,经过法定程序把党有关管理国家和社会事务的政治主张与战略部署变成国家意志,通过执掌国家政权的形式实现和落实。不容忽视的是,各民主党派是参政党,不是在野党,通过各种制度化的组织平台和途径,依托政协委员等政治安排形式,履行政治协商、民主监督、参政议政的职能,并围绕国家经济社会发展重大问题献计出力,进而促进中国共产党实现科学执政、民主执政、依法执政。
2.民主制度的不同选择:“协商民主与选举民主相结合”克服了“票选民主”带来的否决政治的缺陷
在西方政党制度“为了反对而反对”的否决政治模式之下,政权是政党之间争夺的标的物,政党之间或是通过竞选抢夺政权,或是在选举尘埃落定之后在议会和内阁中分权、监督与制衡。诸如美国在建国初期为防止权力的专制独裁,奉行“三权分立”的权力制衡理念,将立法权、行政权与司法权分别赋予国会、总统和最高法院,国会又分为参议院和众议院;总统不从国会中产生,而是由选民间接选举和选举人团直接选举相结合的方式产生;立法机关、行政机关、司法机关之间不具有权力的归属关系,而是各自独立、相互监督与制衡。制度建构本来是为了分权制衡,防止权力的独大与垄断以及寡头独裁政治的产生;然而,分权制衡的制度发展至今,制度设计的初衷已然被异化,党派利益高于一切的政党价值取向困境下,无论是两党制还是多党制,政党之间存在着天然的对立对抗,为了反对而反对的否决政治,直接导致政党衰弱、政治极化乃至政治衰败。
中国则不同,中国新型政党制度实现了协商民主与选举民主相结合。一方面,在多党合作与政治协商的制度模式下,各民主党派和无党派人士是中国共产党的亲密友党,“参政而不执政,议政而不决策,监督而不反对”,依托“一个参加三个参与”的制度化路径,为政权稳定与建设建言献策。《中国共产党统一战线工作条例》明确规定,在中央和地方各级国家行政、立法、司法等机关中设有一定比例的民主党派人员担任职务,从机构设置上保障民主党派的地位与功能,使其积极发挥参政议政、建言资政的职能。另一方面,依托政治协商制度,通过政党协商与政治协商两种形式,依托委员联系界别机制,把政治协商纳入决策程序,坚持协商于决策之前和决策执行的过程中,进而提高决策施策的精准性与民主化水平。
三、现实逻辑维度:中国新型政党制度在国家治理实践效能上优势更加彰显
在治国理政的伟大实践中,中国共产党注重以问题为导向发展与完善中国新型政党制度,立足于提升其实践效能,把各民主党派和无党派人士及其所联系群众紧密团结在自身周围,凝心聚力、凝聚共识。中国新型政党制度通过政党协商、民主监督、参政议政的具体形式,在以中国式现代化全面推进中华民族伟大复兴的新征程中,彰显出强大的制度生命力与独特优势。
(一)加强政治协商,提升中国新型政党制度的治理效能
《中国共产党政治协商工作条例》指出,政治协商的基本方式包括政党协商和人民政协政治协商。政治协商既是我国社会主义协商民主、全过程人民民主的重要组成部分,也是新型政党制度的关键环节。《中共中央关于加强社会主义协商民主建设的意见》提出“政党协商”,并将其放在人大协商、政府协商、政协协商等其他六种协商形式之前。在协商民主体系中,政党协商作为中国共产党同民主党派的政治协商具有奠基性和引领性地位,它在七种主要协商渠道中,历史最为悠久、经验更为丰富而且制度化程度最高。《中国新型政党制度》白皮书指出,政党协商是中国共产党同民主党派(包括无党派人士)为了共同的政治目标,针对国家重要方针、政策、事务,在决策之前和决策实施之中进行直接的协商。在国家治理过程中,这一中国共产党领导的、以政党为主体的协商治理形式发挥了巨大的治理效能。
顶层设计与基层落实“双管齐下”,政治协商的制度保障体系日益完善
经过长期的实践和发展,政治协商已经拥有较为完善的制度保障体系:在顶层设计维度,有宪法和基本政治制度,即中国共产党领导的多党合作和政治协商制度的保障;在具体落实和运行层面,中共中央先后出台《中共中央关于进一步加强中国共产党领导的多党合作和政治协商制度建设的意见》《中共中央关于加强人民政协工作的意见》《中国共产党统一战线工作条例》《关于加强政党协商的实施意见》等一系列文件指导政党协商的运行方式和程序。在基层,浙江、湖北等地方积极探索并建立了有民主党派参与的基层协商议事形式。浙江余姚成立了以社区为对象的协商议事会,基层党组织主导政协委员和民主党派成员共同参与,不仅有效地促进了街道和社区治理,还在一定程度上代行居委会部分管理职能。湖北襄阳市各民主党派在市委统战部指导下,参与构建了“一党派、一乡镇(街道)、N社区”共建共享共育工作格局,7个民主党派56个基层组织与25个乡镇(街道)、45个村(社区)结对共建。这种多层面、综合立体的协商制度体系,既拓展了各民主党派、无党派人士参政议政的渠道,也完善了我国的协商治理体系。
2.线下协商与线上协商相结合,政治协商的方式方法逐步丰富多元
政治协商主要是通过政党协商和人民政协政治协商两种形式,参与党和国家的治理过程。就人民政协政治协商而言,党的十八大以来,协商民主制度中的一大创新便是“双周协商座谈会”制度。全国政协双周协商座谈会是一种定期协商座谈会制度,它以界别为基础、专题为内容、对口为纽带、座谈为主要方法,融专题协商、对口协商、界别协商、提案协商于一体,推动人民政协的四种重要协商形式集中呈现。除了双周协商座谈会外,全国政协还开展有专题协商、网络议政远程协商会和提案办理协商会等多种类型的政治协商议政形式。这些座谈协商围绕城乡发展、人口问题、金融发展、房地产市场、粮食生产、贸易试验区等国家发展的重要领域重要问题进行协商议政。自十二届政协开始,截至2024年5月10日,已累计举行162次双周协商座谈会、18次专题协商会和20次网络议政远程协商会(见表1)。政治协商的完善制度保障和多样的协商议政形式,在很大程度上发挥了中国新型政党制度优势。

(二)开展民主监督,聚焦于中国新型政党制度的监督效能
中国共产党历来鼓励和支持党外人士充分履行民主监督职能。习近平总书记指出,对于中国共产党而言要勇于接受尖锐批评,而党外人士则要敢于讲真话,要真实反映群众心声。中国新型政党制度的重要制度优势便在于民主党派、无党派人士对中国共产党进行民主监督。这种监督是一种纠错和反馈机制,是通过意见、建议和批评对公权力实施的非刚性监督。从治理角度来看,国家治理体系和治理能力现代化必须要构建完善的社会主义监督体系,而以民主党派和无党派人士为监督主体的民主监督在监督体系中发挥着重要作用。新时代以来,中共中央支持党外人士通过人民政协开展会议监督、视察监督、提案监督以及其他多种形式监督的同时,还积极引导各民主党派、无党派人士创新民主监督实践,聚焦于发挥中国新型政党制度的监督效能。
以界别为基础,发挥人民政协作为民主监督平台的重要作用
人民政协是民主党派以及无党派人士发挥民主监督作用的主要平台。人民政协作为多党合作和政治协商的机构、作为统一战线的组织,其基本职能之一就是民主监督,各级政协及其委员的履职活动以组织、参加会议协商和调查研究为主。人民政协主要以界别划分,中国共产党和各民主党派都作为界别平等地参加人民政协以及民主协商。而在实践中,各民主党派不仅有党派界别代表,还有很多成员在其他界别参与政协。在十四届全国政协委员中,民主党派界别共有445名政协委员,但有730多名民主党派成员成为政协委员(见表2)。

根据政协第十四届二次会议上的全国政协常务委员会工作报告,2023年政协委员围绕“十四五”规划实施中的10个重点问题接续开展专项民主监督,92人次参加;推荐21名委员担任国家监委特约监察员、30名委员担任最高人民法院特约监督员、10名委员担任公安部党风政风警风监督员。同时各民主党派积极展开监督调研。如民革在2023年,以9个监督调研组为主体,组织开展各类监督调研32次,参加人数为384人;民革通过监督调研,在不同层面提出意见建议共80多条,形成2篇专报、14篇社情民意信息以及10篇监督报告。各民主党派和无党派人士通过担任监督员和监督调研的形式,切实地发挥好人民政协作为民主监督平台的重要作用。
2.以“成事”为目的,发挥专项民主监督在治国理政中的独特功能
中国共产党支持各民主党派、无党派人士开展专项民主监督。专项民主监督具有明显的异体性、政治性、协商性和专项性特点,它是党的十八大以来民主监督的制度创新。在监督形式上,主要是各民主党派共同或单独受党委委托就有关重大问题进行专项监督。
2016年在习近平总书记的推动下,中共中央委托各民主党派中央分别对8个承担脱贫攻坚重点任务的中西部省开展脱贫攻坚民主监督(见表3)。据统计,各民主党派在历时5年的监督工作中,走访农户20000户左右,开展各类调研450多次,形成监督报告、专题报告30多份,提出各层面意见建议2200多条。继脱贫攻坚民主监督之后,2021年6月,中央统战部和国家发展改革委、生态环境部共同牵头协调各民主党派中央、无党派人士围绕“长江生态环境保护”开展新一轮5年民主监督工作(见表4)。2023年,各民主党派中央、无党派人士开展实地调研160多次,各民主党派中央领导班子带队调研28次,形成“直通车”专报8份,提出各层面意见建议600多条。可以看到,民主党派的民主监督是办事、成事的监督,这完全不同于西方国家竞争性多党制下的对抗式监督。在中国新型政党制度下,民主党派和无党派人士既能够充分发挥其民主监督积极性,也能够助力中国共产党提高治国理政能力。


(三)积极参政议政,着力于中国新型政党制度的政治效能
参政议政是民主党派和无党派人士的重要职责。在政治实践中,政治协商、民主监督和参政议政三项职能是统一的,政治协商的过程就是参政议政的过程,同时也是民主监督的过程。民主党派履行参政议政职能体现在两个方面:一是通过人大、政协以及各级政府部门参政议政;二是通过调查研究向党委和政府提出意见和建议参政议政,致力于提升中国新型政党制度的政治效能,维护政治稳定。
通过担任实职或者政治安排,发挥党派专业优势履职尽责
民主党派和无党派人士能够直接通过在人大、政协以及其他政府部门担任职务或者政治安排参政议政,有利于推进决策施策的科学性与连续性,维护政治稳定与秩序和谐,彰显并提升中国新型政党制度的政治效能。《中国新型政党制度》白皮书中指出,中国共产党支持民主党派成员和无党派人士在各级人大、政府和司法机关中发挥作用。人民代表大会作为我国的权力机关,人大代表能够直接参与到国家和地方的法律法规的制定修改、中央和地方公职部门的人事任命以及一些涉及国计民生的计划、政策的审批和监督过程中。在中国共产党的领导和支持下,民主党派成员和无党派人士能够进入各级人大组织机构,并担任一定职务。据不完全统计,第十四届全国人大中,14位副委员长中有6位是民主党派人士,159名常务委员会委员中有37名是民主党派成员。在政府、司法机关任职方面,以民盟为例,截至2021年2月,民盟成员担任副厅级以上政府及组成部门、司法机关职务的有107人,其中国务院部委副部长、省级政府副省长、直辖市政府副市长7人。除民盟外,其他民主党派和无党派人士也都有相当数量的成员在全国各级政府、法院和检察院担任不同领导职务。
2.坚持问题导向和调查研究,形成高质量提案报告建言资政
民主党派和无党派人士始终坚持问题导向,通过调查研究,积极参政议政。调查研究是民主党派掌握民情民意、发现社会问题并进行相关提案的前提和重要手段。没有调查就没有发言权,以民主党派为代表的党外人士正是通过各种调查研究才能够形成各种提案、意见和建议。
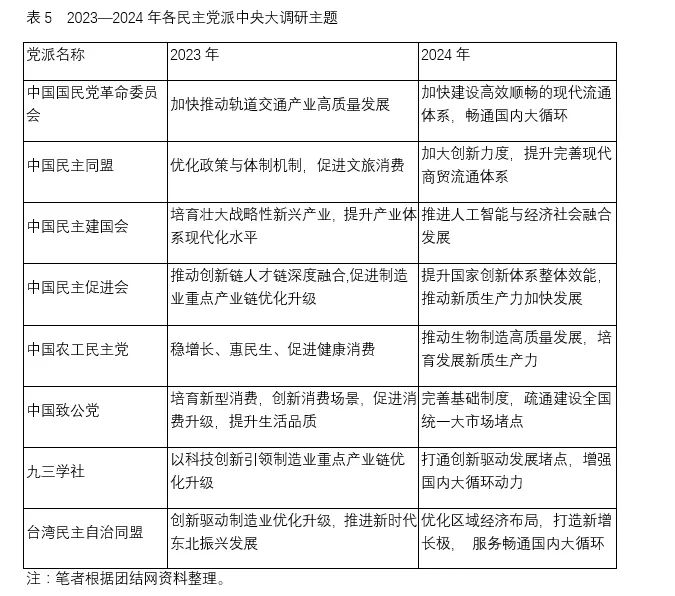
中共中央《关于加强政党协商的实施意见》指出:“中共中央每年委托民主党派中央就经济社会发展重大问题开展重点考察、调研,由中共中央统战部实施。中共中央统战部每年召开选题介绍会,协助民主党派中央确定调研题目,协调有关部门参与调研,做好组织保障工作。支持民主党派中央结合自身特色开展经常性考察调研。”每年的民主党派中央大调研,是参政议政工作的“重头戏”。在2024年,中共中央委托各民主党派中央大调研的主题围绕国内大循环、新质生产力展开;2023年则主要围绕促进消费、推动制造业、产业链优化升级展开(见表5)。2024年全国“两会”期间,各民主党派、无党派人士根据2023年调研情况,将调研成果转化为563件政协提案。如致公党35件提案中,有18件来自致公党中央2023年的调研课题转化,17件来自各地方组织报送的调研成果转化。民主党派和无党派人士的调查研究在切实履行参政议政职能的同时,也有力保障和推进国家社会良好有序发展,为全面建成社会主义现代化强国提供助力。

四、结语
中国新型政党制度是马克思主义政党理论与中国具体实际相结合的伟大政治创造,是中国特色社会主义制度的重要组成部分。中国新型政党制度确立75年来,中国共产党深刻地总结了中国社会主义多党合作事业与民主政治建设的实践探索和宝贵经验,坚持发展新型政党制度,推动其更加成熟定型,使其体现了制度科学性与治理有效性的有机统一。
不言而喻,中国新型政党制度的更加成熟、更加定型是一个动态化演进、规律性运行、渐进性调试的过程。从历史演进逻辑而言,中国新型政党制度区别于旧式的一党制和多党制,是对政党制度类型的创新与突破,有效避免了一党缺乏监督或者多党轮流坐庄、恶性竞争的弊端;从国家政治社会结构关系的中西比较维度来看,中国新型政党制度在政党与政党关系、政党与社会关系、政党与政权关系上,具有鲜明的特质与独特的优势,创造了人类政治文明新形态,能够实现利益代表的广泛性、体现奋斗目标的一致性、促进决策施策的科学性;从实践效能来看,中国新型政党制度在治国理政的大局中着力于提升制度效能、坚定制度自信。
概而言之,新时代中国新型政党制度的更加成熟定型意味着制度建设的“质”的飞跃,彰显了制度的活力、弹性与张力。一种迥异于旧式政党制度与西方政党制度的新型政党制度,正在世界政党政治的格局变迁中蓬勃发展。面对世界百年未有之大变局以及新时代的机遇与挑战,中国将始终坚持中国共产党的全面领导,建立健全中国新型政党制度的理论体系与话语体系,既讲好中国故事,又充分尊重世界其他国家的制度选择,秉持平等原则加强中外制度文明交流互鉴,在以中国式现代化推进中国特色社会主义事业的伟大实践中,坚持好发展好完善好中国新型政党制度。
(来源:《中央社会主义学院学报》2024年第4期,作者冯玉丽、周淑真。冯玉丽系中央社会主义学院统战理论教研部博士后,清华大学社会科学学院助理研究员;周淑真系中国人民大学国际关系学院二级教授,浙江(嘉兴)中外政党研究中心主任。)